首页
关于公司
公司简介
企业文化
服务客户
技术支持
产品中心
联系我们
解决方案
新闻资讯
公司新闻
行业资讯
位星定位管理系统
首页
关于公司
公司简介
企业文化
服务客户
技术支持
产品中心
联系我们
解决方案
新闻资讯
公司新闻
行业资讯
位星定位管理系统
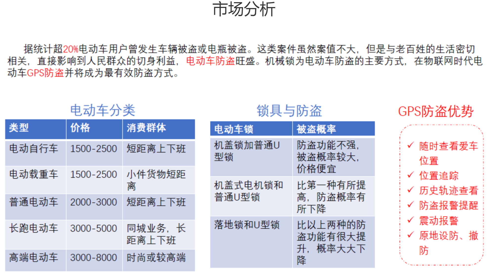
电动车安全管理解决方案
发布时间:2018/10/17 11:17:29
上一篇:车贷风控行业解决方案
下一篇:无